Table des matières

Docker

Docker propose des conteneurs logiciels, les conteneurs partagent le même système d'exploitation (noyaux, processus d'initialisation, drivers réseaux …).

Principes

Docker propose un certains nombre d'images « standard » notamment:

Toute les images sont dérivé de ces trois images via un système d'héritage. Chaque image est créé depuis l'état de base d'une de ces images et y ajoute des fonctionnalités (installation d'un logiciel, configuration d'un automatisme…) et il est possible de faire hériter une image d'une autre image qui hérite elle même d'une autre image et cela de façon infini.

De plus Docker offre un mécanisme très intéressant pour minimiser la taille de disque nécessaire à la mise en place de ces images. Docker met en place le système de fichier UnionFS (a layered copy-on-write filesystem, which means that the container image's filesystem is a culmination of multiple read-only filesystem layers. And these layers are shared between running containers) pour le système de fichier de ses conteneurs et de ses images. Celui-ci permet de monter plusieurs systèmes de fichier sur un unique point de montage dans un ordre précis, le fichier utilisé pour un chemin sera le dernier monté.

Docker propose un dépôt communautaire appelé le Hub Repository qui propose les images de base des différentes distributions mais aussi des images officiels empaquetant des logiciels près à l'emploi comme MySQL ou PHP … Voir aussi le pendant en mode Dockerfile http://dockerfile.github.io

La pile Docker est composer d'une daemon (needs root privileges) qui s'occupe de faire “tourner” les conteneurs, et d'un client (no root privileges) pour interagir avec le daemon (via a RESTful API on default port 2375).

L'isolation des conteneurs est réalisée avec les Namespaces (namespace doc) du noyau Linux, la limitation des ressources avec les Control groups (cgroups v1 / v2). Aussi par défaut, modifiable avec –cap-add –privileged –security-opts, l'utilisateur root est limité, certains privilèges lui sont retirés:

Deux modes de fonctionnements pour les conteneurs: le mode interactif et le mode daemon. Le mode interactif lance le conteneur au premier plan et vous permet d'intéragir avec lui, tandis que le mode daemon lance le conteneur en arrière plan et rend la main.

Docker recommande un seul processus par conteneur. Mais la commande exec (docker v1.3+) permet d'injecter un processus pour se “connecter” à un conteneur en exécution.

Docker affecte une adresse ip à chacun des conteneurs. Pour faciliter les connexions entre eux il y a les links de la forme –link CONTAINER_IDENTIFIER:ALIAS.

La construction d'image Dockerfile peut-être décrite dans un fichier Dockerfile (like a Makefile).

Documentation

Docker et la tendance de la conteneurisation : a-t-elle vraiment été en production ? 2016-10-09

Cheat sheets:

Tutos

Livres:

Installation

$ cat /etc/apt/sources.list.d/docker.list 
# Docker
# https://docs.docker.com/engine/installation/debian/#debian-jessie-80-64-bit
#
# PGP Key:
# apt-key adv --keyserver hkp://pgp.mit.edu:80 --recv-keys 58118E89F3A912897C070ADBF76221572C52609D
 
deb https://apt.dockerproject.org/repo debian-jessie main

Ajouter son user au group docker

$ sudo groupadd docker # Adds the docker group (s'il n'existe pas déjà)
$ sudo gpasswd -a $(whoami) docker # Adds the current user to the docker group
$ sudo service docker restart
# logout / login for changes takes effect

Commandes

docker run

Lancer un conteneur:

  # mode interactif:
  # -i active le mode interactif,
  # -t active le mode tty qui permet d'afficher la sortie standard
  docker run -t -i ubuntu:latest

if you are running short-term foreground processes, add –rm option.

Voir reference/run

docker start

Relancer un container arrếté (exited)

  docker start -i <ID>

docker ps

Lister les conteneurs:

  # -a pour tous les conteneurs, quelque soit leur statut (up, exited, terminated)
  docker ps -a
  CONTAINER ID  IMAGE  COMMAND  CREATED  STATUS  PORTS  NAMES
  ...

docker inspect

  # 
  docker inspect <nom ou id>
  ...

docker exec

Pour lancer un nouveau processus dans un conteneur en cours d'exécution, par exemple un shell pour inspecter son état de santé :

  # 
  $ docker exec -it <nom ou id> bash
  ...

docker images

Usage: docker images [OPTIONS] [REPOSITORY[:TAG]]

List images

  -a, --all            Show all images (default hides intermediate images)
  --digests            Show digests
  -f, --filter=[]      Filter output based on conditions provided
  --help               Print usage
  --no-trunc           Don't truncate output
  -q, --quiet          Only show numeric IDs

docker commit

commit reference

docker save

 docker save -o <save image filename> <image name>

ou

 docker save <image name> | bzip2 > -o <save image filename.bz2>

docker cp

Pour copier un fichier du container vers le host;

docker cp [OPTIONS] CONTAINER:SRC_PATH DEST_PATH

docker volume rm

docker volume rm [OPTIONS] VOLUME [VOLUME...]

Dockerfile

Orchestration

With Docker Machine, we have provisioned the Docker daemons. With Docker Swarm, we can rest assured that we'll be able to control our containers from anywhere and that they'll remain available if there are any failures. Docker Compose helps us compose our distributed applications on top of this cluster.

Swarm

Ajoute au Docker client des fonctionnalités (libswarm) de gestion de cluster.

https://github.com/docker/swarm/

Compose (docker-composer)

Docker Compose permet de créer et configurer un ensemble de conteneurs avec un fichier YAML.

Tutos / Exemples:

Docker Machine

https://github.com/docker/machine

$ machine create -d [infrastructure provider] [provider options] [machine name]

Docker Desktop

https://docs.docker.com/desktop/

Rancher

Rancher natively supports and manages all of your Kubernetes, Mesos, and Swarm clusters.

Images Docker

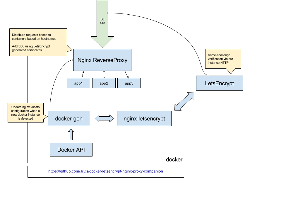
nginx-proxy & acme-companion

C'est le reverse proxy pour d'autres containers fournissant des services web. Accompagné de acme-companion on obtient le HTTPS LetsEncrypt automatique.

acme-companion is a lightweight companion container for nginx-proxy. It handles the automated creation, renewal and use of LetsEncrypt SSL certificates for proxied Docker containers through the ACME protocol.

Les 2 dans un docker-compose et le tour est joué:

volumes:
  conf:
  vhost:
  html:
  dhparam:
  certs:
  acme:

services:
  nginx-proxy:
    image: nginxproxy/nginx-proxy
    container_name: nginx-proxy
    ports:
      - "80:80"
      - "443:443"
    volumes:
      - conf:/etc/nginx/conf.d
      - vhost:/etc/nginx/vhost.d
      - html:/usr/share/nginx/html
      - dhparam:/etc/nginx/dhparam
      - certs:/etc/nginx/certs:ro
      - /var/run/docker.sock:/tmp/docker.sock:ro
    network_mode: bridge
  acme-companion:
    image: nginxproxy/acme-companion
    container_name: nginx-proxy-acme
    volumes_from:
      - nginx-proxy
    volumes:
      - certs:/etc/nginx/certs:rw
      - acme:/etc/acme.sh
      - /var/run/docker.sock:/var/run/docker.sock:ro
    network_mode: bridge

Il suffit ensuite de lancer des containers avec les ENV qui vont bien:

docker run -d -p 8000:8000 --name dokuwiki -v $(pwd)/data:/data \
 --env "VIRTUAL_HOST=backup-01.comptoir.net" \
 --env "VIRTUAL_PORT=8000" \
 --env "LETSENCRYPT_HOST=toto.comptoir.net" \
 --env "LETSENCRYPT_EMAIL=toto@comptoir.net" \
 crazymax/dokuwiki:latest

Et voilà le container dokuwiki est automatiquement prit en charge par nginx-proxy et sont certificat https généré par acme-companion :-)

Il reste un mauvais point: le container dokuwiki est accessible (LISTEN) sur le host, il faut donc activer et configurer un firewall.
J'ai essayé avec des network mais ne suis pas arrivé à isoler les container vhosts.

On le voit sur le port 32771 :

# netstat -tanp | grep LISTEN
tcp        0      0 0.0.0.0:30001           0.0.0.0:*               LISTEN      670/sshd            
tcp        0      0 127.0.0.1:25            0.0.0.0:*               LISTEN      937/exim4           
tcp6       0      0 :::32771                :::*                    LISTEN      22408/docker-proxy  
tcp6       0      0 :::80                   :::*                    LISTEN      21823/docker-proxy  
tcp6       0      0 :::30001                :::*                    LISTEN      670/sshd            
tcp6       0      0 ::1:25                  :::*                    LISTEN      937/exim4           
tcp6       0      0 :::443                  :::*                    LISTEN      21811/docker-proxy  

webdevops

Dockerfiles from WebDevOps for PHP, Apache and Nginx (with PHP5 and PHP7)

https://hub.docker.com/r/webdevops/

https://github.com/webdevops/Dockerfile

mariadb

https://hub.docker.com/_/mariadb/

https://github.com/docker-library/mariadb

Exemple pour accéder au serveur mysql depuis l'hôte:

$ docker exec -it <container ID> mysqladmin -u root -p variables

etherpad-lite

By tvelocity:

By Etherpas team:

Une image fullstack (Etherpad-lite, Nodejs, MariaDb, Abiword & Tidy):

openssh

Easily launch two hosts waiting for you on SSH port 22, with docker-compose → https://gitlab.com/Artefacts/docker-openssh-hosts

Tips & tricks

Mise à jour

En cas de mise à jour de l'application, nous recréerons l'image en empaquetant la mise à jour de l'application, puis nous détruiront le conteneur pour le relancer avec l'image mis à jour.

Il est possible mais pas conseiller de faire la mise à jour d'une application dans un conteneur, on préférera mettre à jour l'image puis recréer un conteneur avec l'image mis à jour.

Exemple:

docker pull mysql
docker stop my-mysql-container
docker rm my-mysql-container
docker run --name=my-mysql-container --restart=always \
       -e MYSQL_ROOT_PASSWORD=mypwd -v /my/data/dir:/var/lib/mysql -d mysql

Copier une image

Pour utiliser une image construite sur une machine il faut l'exporter et l'importer sur l'autre machine.

# Export
docker save cyrille/seriously:v1 | gzip -9 > cyrille-seriously-v1.tgz
# Import
gunzip cyrille-seriously-v1.tgz | docker load
 Loaded image: cyrille/seriously:v1
# Pour les images sans tag:
docker tag 4e1a2b349b09 some/project:v1

Faire le ménage

Show docker disk usage :

$ docker system  df
TYPE            TOTAL     ACTIVE    SIZE      RECLAIMABLE
Images          42        4         3.469GB   3.038GB (87%)
Containers      11        0         177.4MB   177.4MB (100%)
Local Volumes   6         3         688.1MB   266.4MB (38%)
Build Cache     0         0         0B        0B

docker system prune

$ sudo docker system prune
WARNING! This will remove:
  - all stopped containers
  - all networks not used by at least one container
  - all dangling images
  - all dangling build cache
 
Are you sure you want to continue? [y/N] y
...

Connexion à l'hôte

Ajouter l'option –add-host host.docker.internal:host-gateway

Par exemple pour permettre au container uptime-kuma d'envoyer des emails via le MTA de l'hôte:

docker run -d --restart=always \
 --add-host host.docker.internal:host-gateway \
 -p 127.0.0.1:30080:3001 -v /home/debian/uptime-kuma.data:/app/data \
 --name uptime-kuma louislam/uptime-kuma:1

Sending emails from Docker using Postfix installed on the Host

https://handyman.dulare.com/sending-emails-from-docker-using-postfix-installed-on-the-host/

Container’s configuration

Intégration système

Démarrage du système

Comment démarrer les conteneurs au démarrage du système ?

Limites système

Memory
WARNING: Your kernel does not support memory limit capabilities. Limitation discarded.

Il faut activer cgroup.memory

Dans /etc/default/grub modifier:

GRUB_CMDLINE_LINUX="cgroup_enable=memory"

Puis

run update-grub2
reboot

Et vérifier :

$ cat /proc/cgroups

Multi Process Docker Images

Supervisord is a very lightweight process manager.

Setting up an apt-cacher

When you have multiple Docker servers, or when you are building multiple unrelated Docker images, you might find that you have to download packages every time. This can be prevented by having a caching proxy in-between the servers and clients. It caches packages as you install them. If you attempt to install a package that is already cached, it is served from the proxy server itself, thus reducing the latency in fetching packages and greatly speeding up the build process. Let's write a Dockerfile that sets up an apt-caching server as a caching proxy server:

FROM ubuntu
VOLUME ["/var/cache/apt-cacher-ng"]
RUN apt-get update ; apt-get install -yq apt-cacher-ng
EXPOSE 3142
RUN echo "chmod 777 /var/cache/apt-cacher-ng ;" +
 "/etc/init.d/apt-cacher-ng start ;" +
 "tail -f /var/log/apt-cacher-ng/*" >> /init.sh
CMD ["/bin/bash", "/init.sh"]

This Dockerfile installs the apt-cacher-ng package in the image and exposes port 3142 (for the target containers to use).

Build the image using this command:

$ sudo docker build -t shrikrishna/apt_cacher_ng

Then run it, binding the exposed port:

$ sudo docker run -d -p 3142:3142 --name apt_cacher shrikrishna/apt_cacher_ng

To see the logs, run the following command:

$ sudo docker logs -f apt_cacher

Using the apt-cacher while building your Dockerfiles:

So we have set up an apt-cacher. We now have to use it in our Dockerfiles:

FROM ubuntu
RUN echo 'Acquire::http { Proxy "http://<host's-docker0-ip-here>:3142"; };' >> /etc/apt/apt.conf.d/01proxy

In the second instruction, replace the <host's-docker0-ip-here> command with your Docker host's IP address (at the docker0 interface)

Docker Compose