Table des matières
Nokia
Phone pinout could be found on www.cpkb.org.
Gnokii provides tools and a user space driver for use with mobile phones under various operating systems.
Gammu provides tools and a user space driver for use with mobile phones under various operating systems.
battery
Nokia battery hack
http://shaddack.twibright.com/projects/hw_nokiabat/
BSI resistor
BSI resistor values
http://www.cpkb.org/wiki/BSI
Nokia 5220 avec battery BL-5CT : R=82kΩ
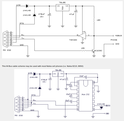
FBUS & MBUS
Nokia F-Bus Protocol
http://www.embedtronics.com/nokia/fbus.html
NuukiaWorld project: FBUS & MBUS adapters
Nokia Fbus Version 01
http://www.absentdream.com/index.php/projects/electronics/9-nokia-fbus-version-01
Connecting Microcontrollers to Nokia 3310
http://www.mytutorialcafe.com/Microcontroller%20Project%20Thesis%20Nokia.htm
Geolocation Experiment using the Mobile GSM Cellular Network
http://spench.net/drupal/book/export/html/96 and look at Hardware
Autres
Connecting Nokia phone to arduino ( USB Cable)
How to use Nokia F-bus to send an SMS message
Nokia AT Commands : http://developer.nokia.com/community/wiki/AT_Commands
Autres pages Nokia: nokia_6700, nokia_c5, nokia_5220



