Outils pour utilisateurs

Outils du site


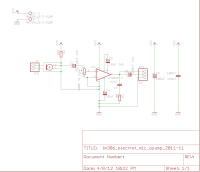
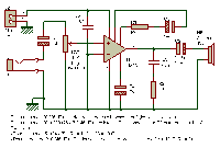
electronique:amplificateur_audio
electronique/amplificateur_audio.txt · Dernière modification : de cyrille

Sauf mention contraire, le contenu de ce wiki est placé sous les termes de la licence suivante : CC0 1.0 Universal
CC0 1.0 Universal Donate Powered by PHP Valid HTML5 Valid CSS Driven by DokuWiki